Login
Login
Sign up
Start
Mathmania
Teacher tutorials
TOP
Subjects
Bridge Course
Testworks
Subject updates
Ya+
News
Send feedback
See more
Contacts
About Us
Terms and Conditions
Privacy Policy
PDF chapter test
TRY NOW
Subjects
அறிவியல்
Class 10
தாவர உள்ளமைப்பியல் மற்றும் தாவர செயலியல்
தாவர உள்ளமைப்பியல்
11.
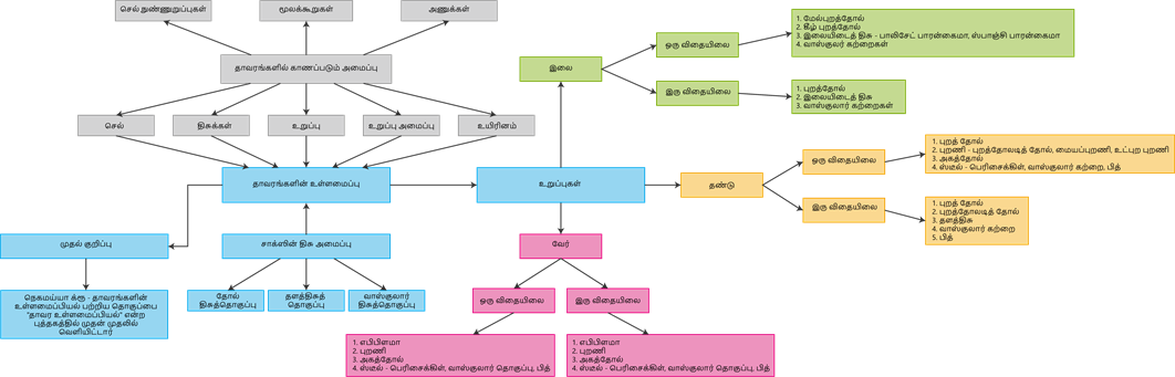
கருத்து படம் - தாவர உள்ளமைப்பியல்
Theory:
தாவர உள்ளமைப்பியலின் ஒட்டுமொத்த கருத்து வரைபடம்
Previous theory
Exit to the topic
Next exercise
Send feedback
Did you find an error?
Send it to us!