
PUMPA - SMART LEARNING
எங்கள் ஆசிரியர்களுடன் 1-ஆன்-1 ஆலோசனை நேரத்தைப் பெறுங்கள். டாப்பர் ஆவதற்கு நாங்கள் பயிற்சி அளிப்போம்
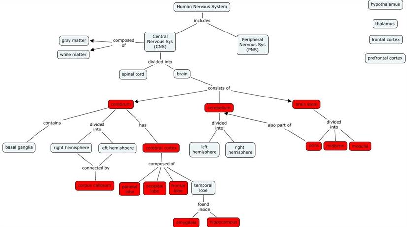
Book Free DemoClassifications of human nervous system

Human nervous system

The brain and spinal cord

Autonomic nervous system

Reference:
https://cmapspublic.ihmc.us/rid=1155931214078_549686258_7445/Human%20Nervous%20System.cmap
https://cmapspublic.ihmc.us/rid=1211337068109_1777319205_32505/nervous%20system.cmap
http://learn.neurotechedu.com/the_nervous_system/
http://www.scholarpedia.org/w/images/d/d3/Autonomic_nervous_system_main_figure_Blessing.gif