
PUMPA - SMART LEARNING
எங்கள் ஆசிரியர்களுடன் 1-ஆன்-1 ஆலோசனை நேரத்தைப் பெறுங்கள். டாப்பர் ஆவதற்கு நாங்கள் பயிற்சி அளிப்போம்
Book Free Demo
Spermatogenesis

Oogenesis



Reference:
https://www.flickr.com/photos/121935927@N06/13537113433/in/photostream/
https://www.flickr.com/photos/121935927@N06/13537385564
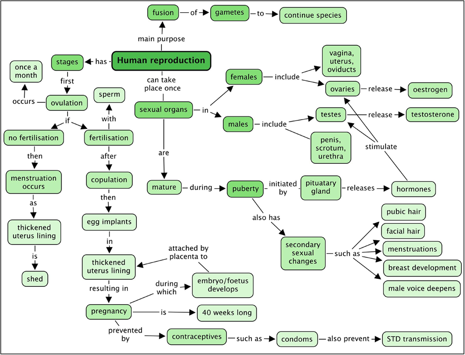
https://cmapspublic.ihmc.us/rid=1270491781148_1076247335_25486/Contraception.cmap
https://upload.wikimedia.org/wikipedia/commons/2/25/Oogenesis.png
https://commons.wikimedia.org/wiki/File:Spermatogenesis.svg