Login
Login
Sign up
Start
Mathmania
Teacher tutorials
TOP
Subjects
Bridge Course
Testworks
Subject updates
Ya+
News
Send feedback
See more
Contacts
About Us
Terms and Conditions
Privacy Policy
PDF chapter test
TRY NOW
Subjects
Science State Board
Class 10
Electricity
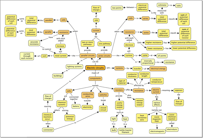
Electric circuits - Components, effects and applications
26.
Mind map
Theory:
Reference:
https://www.flickr.com/photos/121935927@N06/13534546985/in/photostream/
Previous theory
Exit to the topic
Next exercise
Send feedback
Did you find an error?
Send it to us!