Login
Login
Sign up
Start
Mathmania
Teacher tutorials
TOP
Subjects
Bridge Course
Testworks
Subject updates
Ya+
News
Send feedback
See more
Contacts
About Us
Terms and Conditions
Privacy Policy
PDF chapter test
TRY NOW
Subjects
Science State Board
Class 10
Periodic Classifications of elements
The modern periodic law
7.
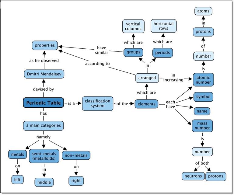
Mind map
Theory:
Classification of elements:
Periodic Table:
Reference:
https://www.flickr.com/photos/121935927@N06/13534570235/in/photostream/
Previous theory
Exit to the topic
Next exercise
Send feedback
Did you find an error?
Send it to us!