PDF chapter test TRY NOW

Spermatogenesis

Oogenesis



Reference:
https://www.flickr.com/photos/121935927@N06/13537113433/in/photostream/
https://www.flickr.com/photos/121935927@N06/13537385564
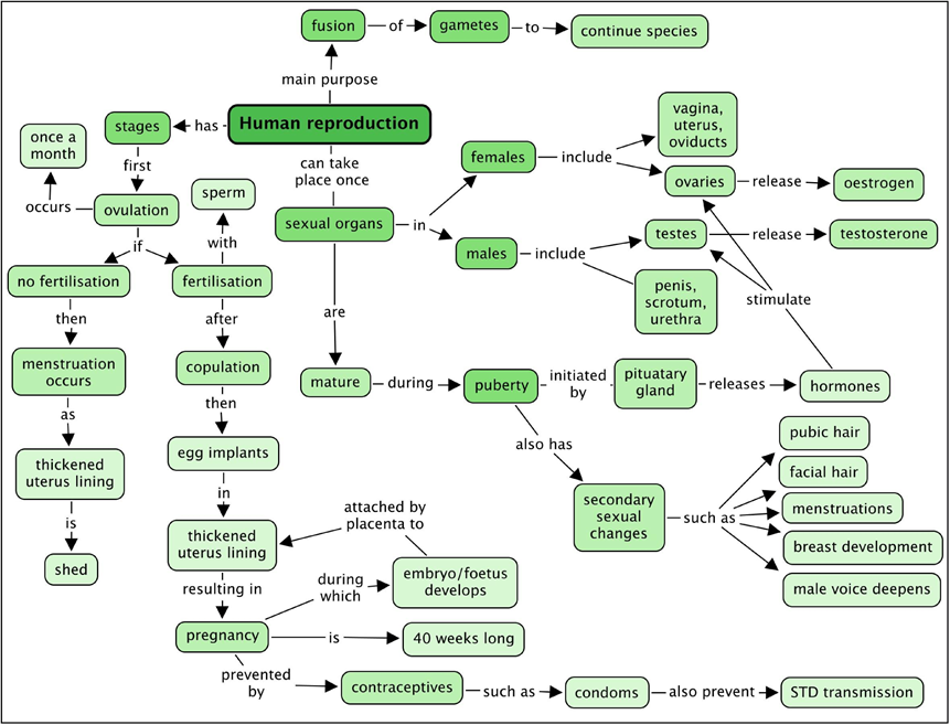
https://cmapspublic.ihmc.us/rid=1270491781148_1076247335_25486/Contraception.cmap
https://commons.wikimedia.org/wiki/File:Spermatogenesis.svg
https://upload.wikimedia.org/wikipedia/commons/2/25/Oogenesis.png
