Login
Login
Sign up
Start
Mathmania
Teacher tutorials
TOP
Subjects
Bridge Course
Testworks
Subject updates
Ya+
News
Send feedback
See more
Contacts
About Us
Terms and Conditions
Privacy Policy
PDF chapter test
TRY NOW
Subjects
அறிவியல்
Class 9
விலங்குலகம்
விலங்குகளின் வகைப்பாடு
4.
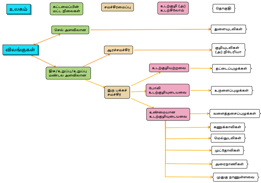
விலங்குகளின் வகைப்பாட்டு வரைபடம்
Theory:
Previous theory
Exit to the topic
Next theory
Send feedback
Did you find an error?
Send it to us!